Sponsored Research at STC

 
MENU
   
Research Area Document
   
Proposal Submission
   
Research Grants
   
Terms and Conditions
   
Ongoing Activities
   
Forms & Procedure
   

 

 

 

 

  

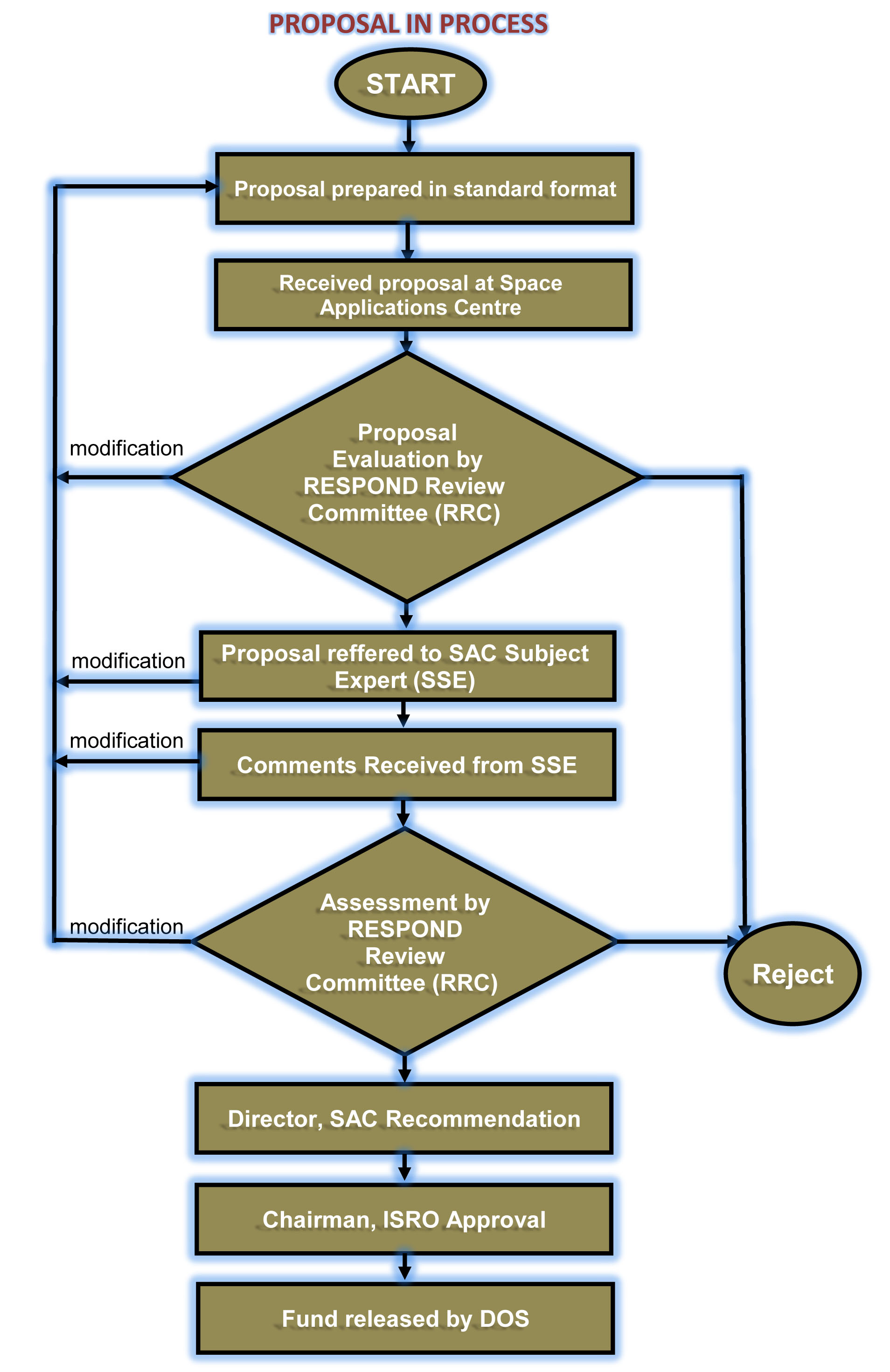
Procedure for New Proposal

 
Step 1:
Proposal prepared in standard Format by PI (Principle Investigator).
 
Step 2:
Proposal received at STC, IIT Kanpur.
 
Step 3
Proposal referred to ISRO Subject Experts (SSE).
 
Step 4:
Comments received from SSE.
 
Step 5:
If SSE find any kind of modification, PI will prepare the revised Proposal and send it to STC (Step 1 to Step 4). This process is in loop till SSE is satisfied and then proposal is discussed in JPC(Joint Proof Review Committe ).
 
Step 6:
If JPC members find any kind of modification, again PI will prepare the revised Proposal and send  it to STC (Step 1 to Step 5). This process is in loop till JPC clearance.
 
Step 7:
After clearance by JPC, Director IITK recommend the proposal for approval by ISRO.
 
Step 8:
Approval of Chairman, ISRO
 
Step 9:
A letter from DD, RESPOND will be sent to PI on approval intimation and further procedure for release of grant.
 
Step 10:
STC Coordinator will Grant-in-aid bill for all the projects to Pay and Accounts Officer, Department of Space, Antariksh Bhavan, New BEL Road, Bangalore 560 231 with a copy to DD, RESPOND (Department of Space, Antariksh Bhavan, New BEL Road, Bangalore 560 231) for releasing the grants.
 
Step 11:
The release of approved ISRO grants to the project is subject to the submission of all the outstanding Fund Utilization Certificate (FUC) and Audited Accounts Statement (AAS) by institution, for the ISRO grants released earlier to the institution for conducting ISRO sponsored projects and other scientific activities.
   
Step 12:
DOS will release order for the approved grants followed by release of fund to Institute/University.